Fodor Antal, HA8KL: Egyéb kapcsolások

 



SHF marker

 



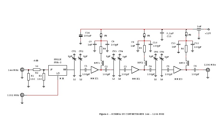
23cm Tx keverő


Teljes dokumentáció:
Joël Redoutey, F6CSX: Conception et Realisation d'un convertisseur d'emission pour la banda 23cm - [PDF]



 

 

© Makói Rádióamatőr Klub HA8KL